市场监管总局特种设备局关于征求特种设备行政许可有关事项改革意见的公告(转自 中国特种设备检验协会)
为深入贯彻落实国务院“放管服”改革要求,有效降低企业制度性交易成本,加强特种设备监管,市场监管总局拟对《市场监管总局关于特种设备行政许可有关事项的公告》(2019年第3号)中的《特种设备生产单位许可目录》《特种设备作业人员资格认定分类与项目》和《特种设备检验检测人员资格认定项目》进行修订、调整。同时,为配合特种设备检验、检测机构改革,市场监管总局拟定了《特种设备检验、检测机构核准项目(征求意见稿)》,一并向社会公开征求意见。公众可通过以下方式提出反馈意见:
1. 登陆市场监管总局网站(http://www.samr.gov.cn),通过首页“互动”栏目中的“征集调查”提出意见。
2. 公众可通过电子邮件方式将意见发送至:[email protected],邮件主题请注明“特种设备行政许可有关事项公开征求意见”。
3. 通过信函方式将意见寄至:北京市海淀区马甸东路9号,市场监管总局特种设备局(邮编:100088),并请在信封上注明“特种设备行政许可有关事项公开征求意见”。
意见反馈截止时间为2021年5月19日。
附件:
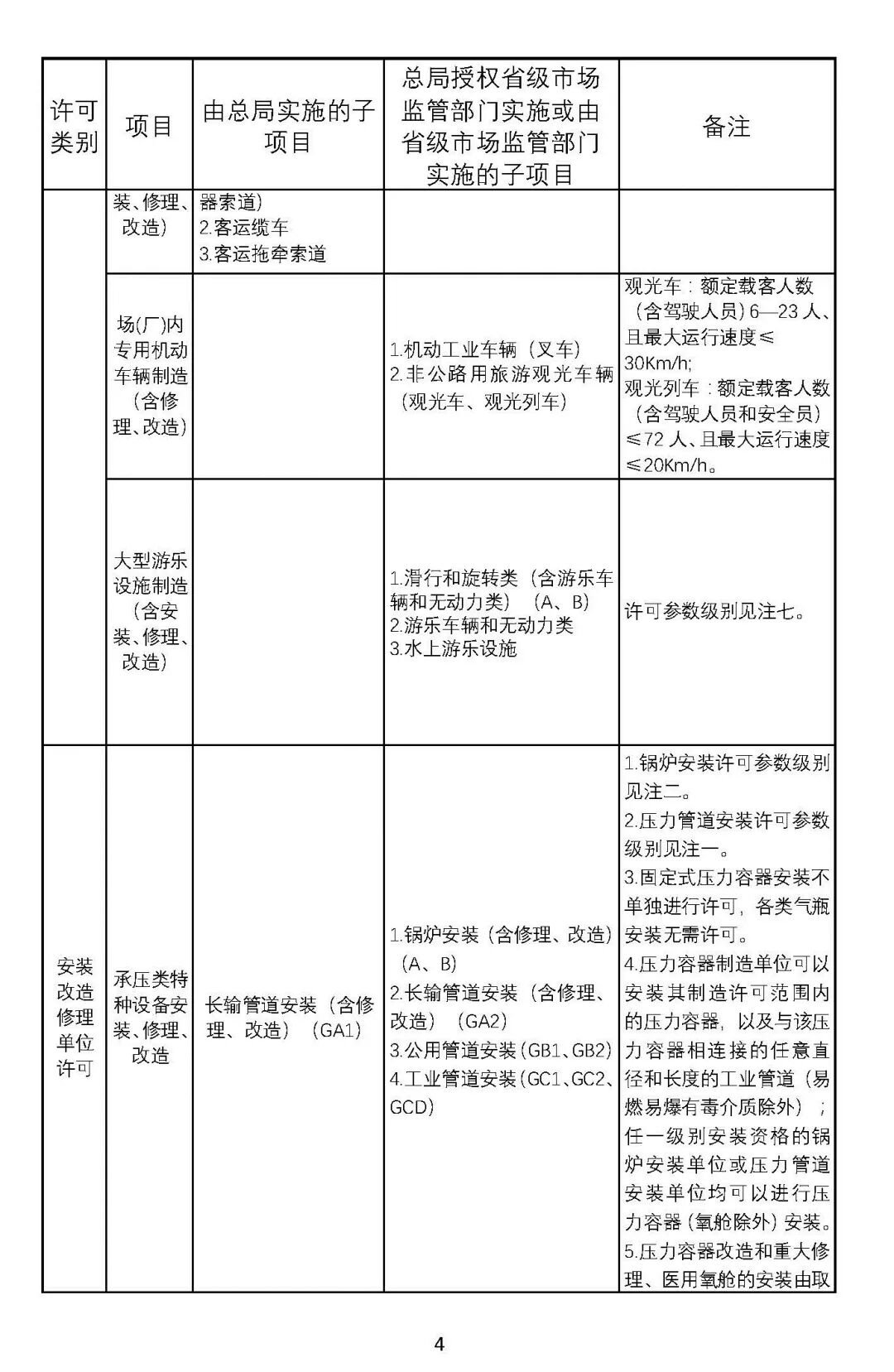
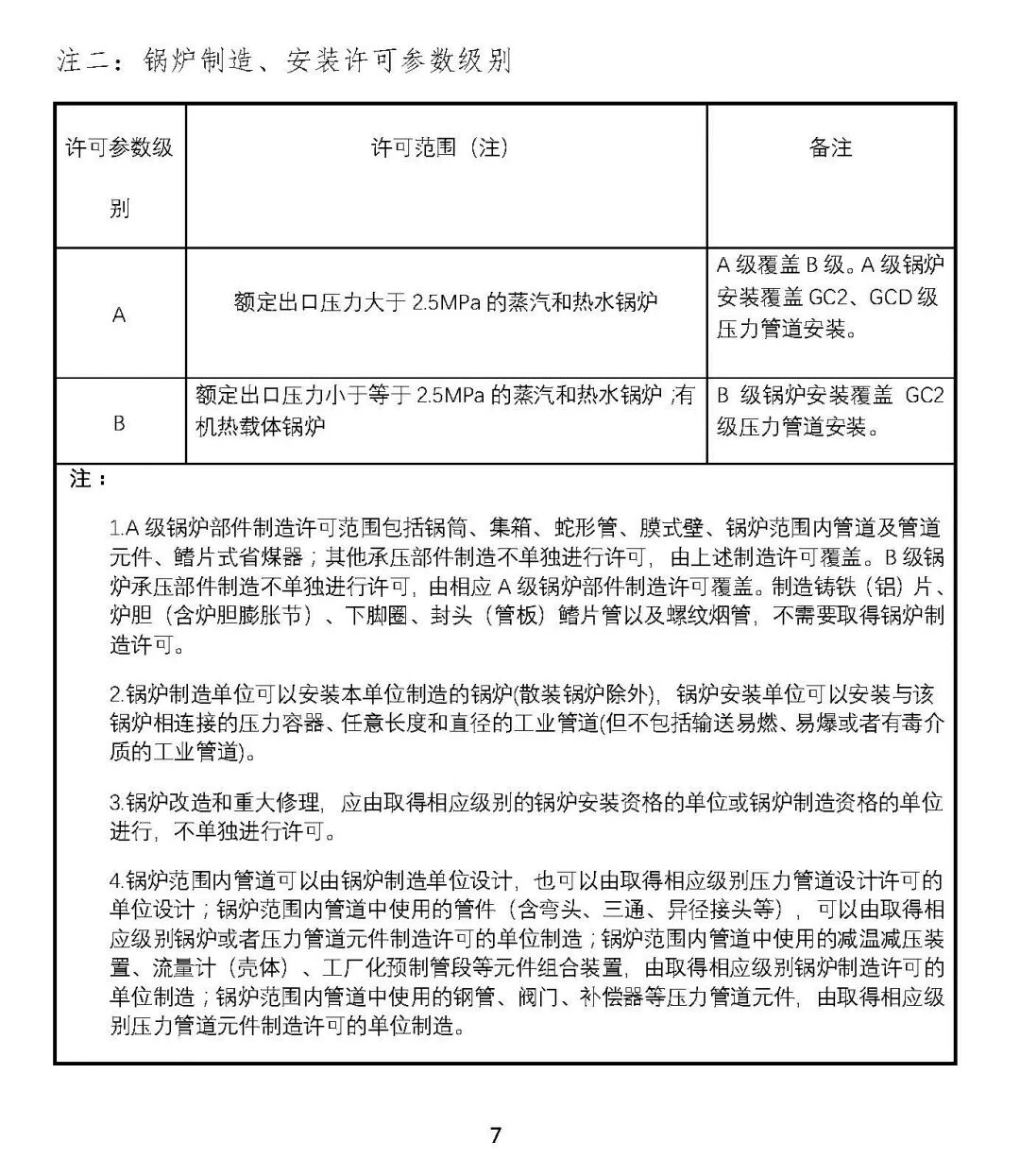
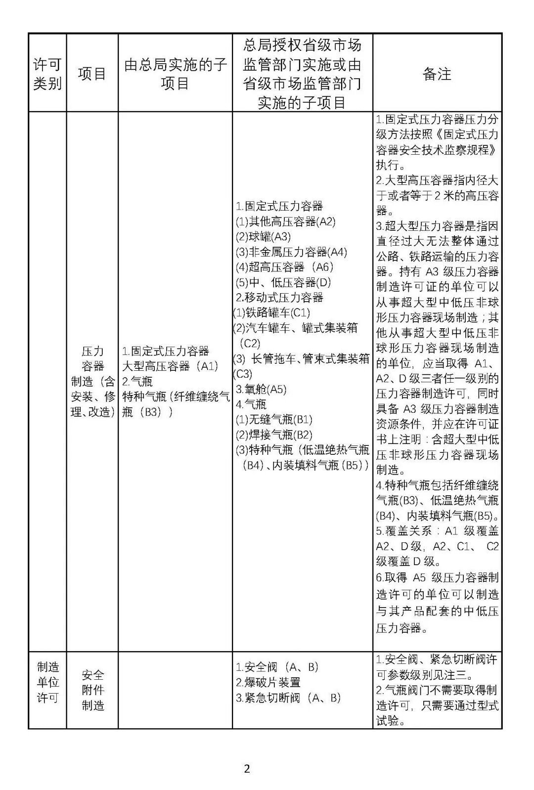
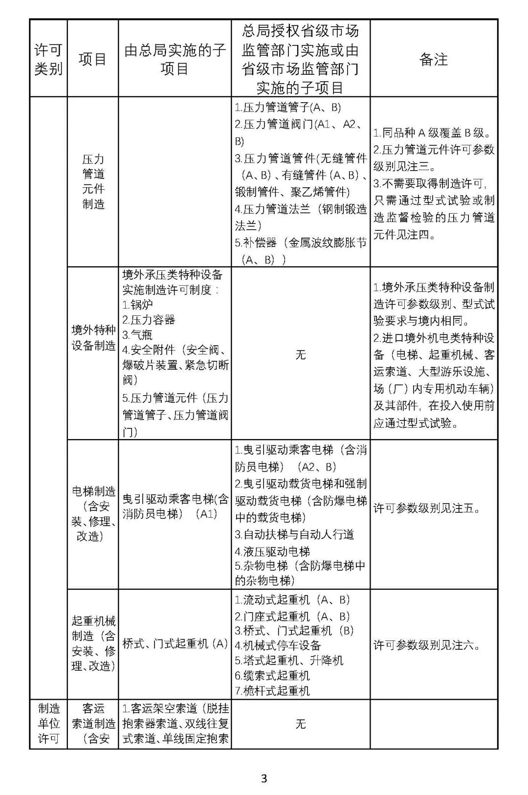
1. 特种设备生产单位许可目录(征求意见稿)
2.特种设备作业人员资格认定分类与项目(征求意见稿)
3.特种设备检验检测人员资格认定项目(征求意见稿)
4.特种设备检验、检测机构核准项目(征求意见稿)
市场监管总局特种设备局
2021年4月19日
附件内容
版权所有:亚色九九九全国免费视频-国产精品蜜臀-无遮挡无掩盖的网站-猛烈顶弄H禁欲老师h春潮视频-体育生爽擼又大又粗的雞巴
办公地址:陕西省西安市雁塔区锦业路1号都市之门B座10908
固定电话:029-81159579
Email:[email protected] 陕ICP备14011432号-1
